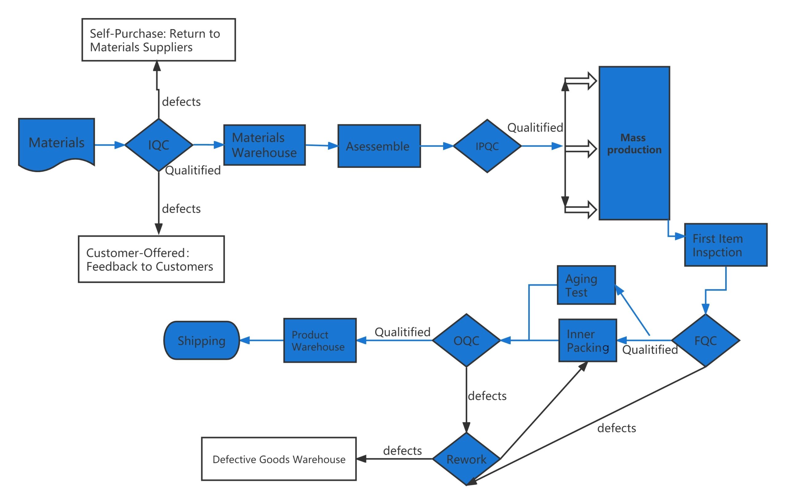
Quality Control
“Quality First” – LIF manufacture in strict accordance with ISO9001


Production and manufacturing
We are special
- Industrial grade A LED panel imported from Japan: support continuous switch for more than 10 years
- IC solution: rapid, accurate and stable
- Touch screen: maximum support 20 fingers touch simultaneous
- Mag head life circle: Maximum 1000 0000 times
- Key life circle: 1000 0000 times (Membrane); 5000 0000 times (Mechanical)
- No.1 brand in Mag card reader and programmable keyboard related products in China

